众志成城抗疫情,万众一心迎挑战。面对新冠肺炎疫情防控的严峻形势,澳门十大信誉好的网站按照学校上级的安排部署,高度重视、迅速行动,本着对师生负责的态度,在抗击疫情的重要阶段,加固健康防线,坚定师生信念,毫不放松抓紧抓实抓细各项防控工作。
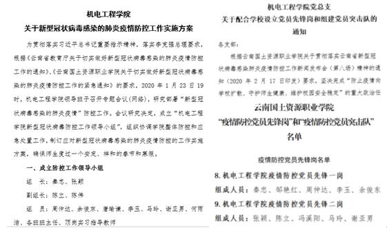
一是高度重视,紧急部署。澳门十大信誉好的网站领导班子召开专题会议(网络),按照上级文件要求研究部署“新型冠状病毒感染的肺炎疫情”防控工作。会议成立“澳门十大信誉好的网站新型冠状病毒防控工作领导小组”,由学院院长秦忠、党总支副书记张颖担任组长,组织协调学院整体防控和应急处置工作,并制订应对新型冠状病毒感染的肺炎疫情防控的工作实施方案。此外,按照学校相关文件要求,我院召开会议研讨,建立了“党员示范岗、教学突击队”,带头做好学院工作。

二是学院党总支吹响战“疫”号角。全体党员师生积极响应党总支号召,广大党员纷纷为支持疫情工作献出爱心,各支部组织党员师生捐款,覆盖率高,共计捐款2690元,团学工作也响应党总支号召,机电学院31个团支部组织自愿捐款,共617名学生捐款达11353.36元。此外,各党支部积极开展“党员先行,有效防控,有序开学”主题党日活动,深入学习贯彻党中央、省委、教育工委有关疫情防控工作文件精神,发挥党员先锋模范作用,同心协力夺取战“疫”胜利。


三是学工部门扎牢战“疫”安全墙,健康反馈不松懈。自2月28日起,学院全面启动微信平台“我在校园”师生健康打卡。学院各内设科室积极行动,及时进行师生健康状况全面排查工作。教职工健康打卡率一直保持100%。学工办进行疫情信息“零报告”,每日报备学生身体是否正常、是否返昆等信息,建立起学院健康监督体制、“党总支副书记-辅导员-班主任-班长团支书-舍长”五级人员管理机制。此外,机电学工团队在党总支副书记张颖老师的组织下,定期依托“腾讯会议”平台召开学工例会,讨论疫情期间学生管理工作以及复学前的准备。


四是师生合力打好教学组合拳,教学任务不延迟。为做到“停课不停学”、正常实施教学计划,学院及时部署,协同各教研室主任将疫情期间的教学方案下发给全体教师。各教师全面利用“超星学习通、QQ群、微信群”等教学平台高质量地线上授课教学。为及时获取教学反馈,确保教学质量,学院还鼓励教师撰写线上授课情况总结,以了解真实授课情况并研究进一步优化线上教学质量。

五是严格落实工作岗位责任,学院党政领导班子、两办主任及辅导员陆续返岗值班,严格按照学校要求进行排班、值班,着手准备好开学前各项工作。
疫情就是命令,防控就是责任。澳门十大信誉好的网站师生积极响应号召,精心部署组织,师生携手同心战“疫”,汇聚机电战“疫”最强音!